Project Summary

Overexpression of human epidermal growth factor receptor 2 (HER2) or amplification of the HER2 gene is seen in approximately 15-25% of breast cancer (BC) patients. Trastuzumab emtansine (T-DM1) has been designed as an antibody-drug conjugate to treat specifically HER2-positive advanced or metastatic disease that has shown resistance to taxane and trastuzumab. Despite its tremendous success, intrinsic and acquired resistance remain a major challenge.

Emerging evidence suggests that long non-coding RNAs (lncRNAs) are intimately involved in HER2-positive BC therapy resistance through multiple modes of action. The precise role and the use of lncRNAs as prognostic or therapeutic biomarkers are yet to be defined. Therefore, an in-depth understanding of the implications of lncRNAs in T-DM1 therapy resistance may improve the clinical outcome of HER2-positive BC patients. Our study aims to decipher the molecular mechanism of T-DM1 treatment resistance with the emphasis on the role of lncRNAs in different clinical scenarios and to establish lncRNAs' signature as possible prognostic or therapeutic biomarkers and targets to improve the therapy.

We aim to employ a variety of experimental tools and tests in support of our hypothesis using serum and tissues from T-DM1-treated HER2-positive BC patients. Practically, we are aiming to identify lncRNA signature biomarkers related to breast cancer patient resistance to T-DM1 and the possible use of these signatures as prognostic and diagnostic biomarkers.

Collaborators

Abdelilah Aboussekhra, Taher Twegiery, Shafatujjahan, Asma Tulba.

Figure

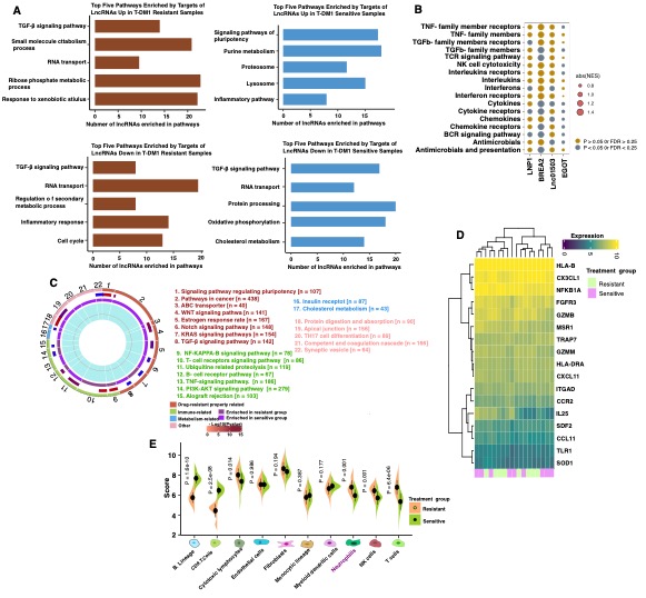
Picture1
Machine-learning-based molecular characteristics of the high-risk and low-risk groups. (A) Bar plot showing the number of lncRNAs out of the four lncRNAs in the signature that are enriched in that corresponding pathway by functional enrichment analysis on the basis of GSEA. The permutation-based P-value shows the statistical significance of the normalized enrichment score (NES). Adjustments for multiple comparisons are presented by the false discovery rate (FDR). Significantly enriched pathways were defined as those with P < 0.05, FDR < 0.25, and absolute NES > 1. (B) Circos plot showing the significantly enriched pathways between the T-DM1 treatment-resistant and T-DM1-sensitive groups based on GSEA. The size of each sector represents the number of genes in the labelled pathway. The color of the outermost area represents the magnitude of the statistical significance. The color of the third circle indicates that the labelled pathways are upregulated in the resistant and sensitive groups. The innermost circle shows the absolute NES. (C) Heatmap of differentially expressed immune-related genes between the T-DM1-resistant and T-DM1-sensitive groups FDR: false discovery rate; NES: normalized enrichment score. (D) Immune infiltration of patients estimated by the MCP-counter algorithm. The dots represent the mean scores, and the error bars represent the standard deviations.
Beta Version